Process sensitive data with confidence in a secure, isolated environment that gives you complete control over access and usage
What is the SPE?
Public and private organisations often possess sensitive data—such as health records, financial information, or personal details—that can be used to generate valuable insights or knowledge. However, working with this data requires strict protection to ensure privacy and security. The LNDS Secure Processing Environment (SPE) addresses this challenge by providing a secure environment for accessing and processing data shared by these organisations.
The LNDS SPE is a secure and controlled workspace where researchers and analysts can safely work with sensitive data while adhering to necessary privacy and compliance requirements. It implements robust security features, including encryption, access controls, and monitoring throughout the research process.
Operating within Luxembourg’s sovereign data infrastructures, the SPE provides a trusted execution environment for processing sensitive data. The platform operates in compliance with European data protection regulations, including GDPR, and with Luxembourg’s national data protection laws.
The LNDS SPE ensures secure data access and processing, while providing the necessary tools and resources for effective research and analysis.
How does it work?
The SPE supports multiple stages of handling sensitive data, providing a comprehensive set of capabilities and security controls at each stage.
The core of the SPE is built on the AAAI framework (Authentication, Authorisation, Audit, and Infrastructure), ensuring robust security and compliance throughout the data lifecycle:
-
Authentication mechanisms that verify user identities through multi-factor authentication and continuous session recording.
-
Authorisation controls that enforce granular data access permissions based on approved permits.
-
Audit systems that track all data interactions and maintain complete accountability through logging and session recording.
-
Infrastructure that provides isolated processing environments, encrypted storage, and controlled network access.
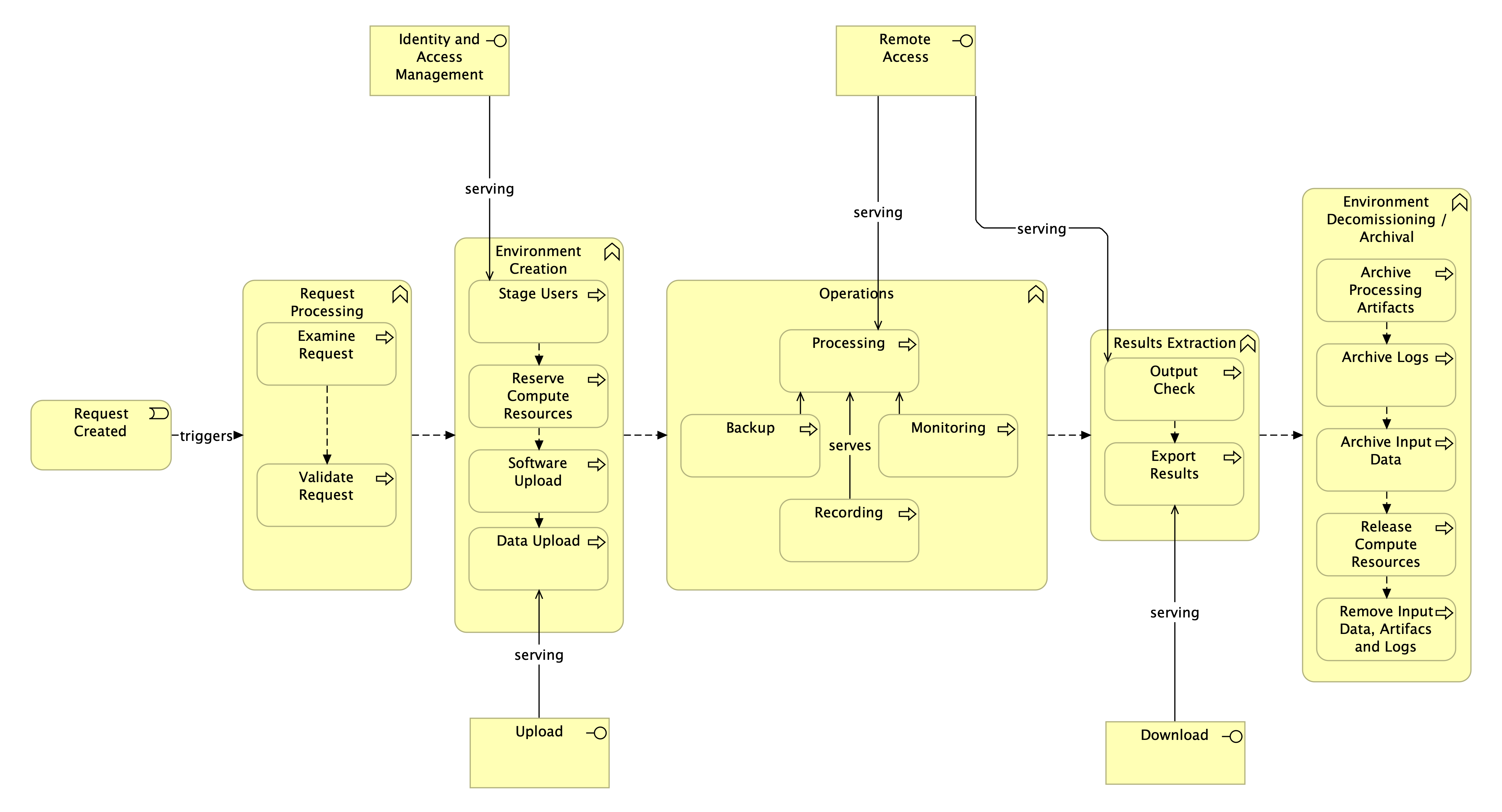
The following diagram illustrates the typical workflow within the LNDS SPE, facilitating a secure process for managing sensitive data throughout its lifecycle.

End-to-end data processing workflow in the SPE
In practice, the journey starts with the Data User discovering data through data portals or similar tools. Then the Data User creates a request to access the data and completes formal agreements, initiating the SPE project. This request triggers a series of processing steps in the SPE, including validation, authorisation, environment setup, and data operations.
Once a Data User is authorised, they can conduct analytical activities within the platform under continuous monitoring, and download their results securely. The platform performs output checks and compliance reviews before releasing results. Finally, when the Data User concludes the project, the SPE securely archives and decommissions the SPE resources.
Who is it for?
The SPE serves two primary stakeholder groups: Data Holders and Data Users.
-
Data Holders are organisations that possess sensitive data. Examples of Data Holders are research institutions, hospitals, universities, and government agencies.
-
Data Users are researchers, analysts, or professionals who require access to sensitive data for analytical purposes and are committed to operating within the established security and privacy controls.
Benefits of the SPE
The SPE enables both Data Holders and Data Users:
-
As a Data Holder, you have peace of mind knowing your data is shared in a secure and compliant manner. You don’t need to worry about traditional safe rooms and attached laptops, as the SPE provides robust security controls, regulatory compliance, and comprehensive audit trails—all within Luxembourg’s sovereign infrastructure.
-
As a Data User, you can securely access sensitive data that would otherwise be unavailable publicly. The SPE provides flexible analytical environments with scalable resources and approved tools, allowing you to focus on your work without compromising data privacy and security.
Get started
Submit a new data project through our Service Desk.